1. Trouble with the game?
    Try the troubleshooter!

    Dismiss Notice
  2. Issues with the game?
    Check the Known Issues list before reporting!

    Dismiss Notice
  3. The BeamNG Team wishes everyone Happy Holidays!
    BeamNG team presence will be limited during the holiday season as we take the time off to rest and enjoy the holidays!
    There will be no mod support or mod approvals from 19th of December until 5th of January. Please expect delays during this period.
    We hope you enjoy the holidays too, see you in 2026!

Update Speculation thread

Discussion in 'General Discussion' started by crazikyle, Jan 26, 2016.

  1. a plane guy

    a plane guy
    Expand Collapse

    Joined:
    Mar 14, 2021
    Messages:
    4,392
    Oof, there seems to be about 8 other cancelled projects/parts in there all ending with “ds”, it makes me wonder if drowsysam made them
     
    #42121 a plane guy, May 22, 2022
    Last edited: May 22, 2022
    • Agree Agree x 4
  2. Agent_Y

    Agent_Y
    Expand Collapse
    Jbeam/QA support
    BeamNG Team

    Joined:
    Jul 10, 2020
    Messages:
    10,588
    What cancelled projects?
     
  3. a plane guy

    a plane guy
    Expand Collapse

    Joined:
    Mar 14, 2021
    Messages:
    4,392
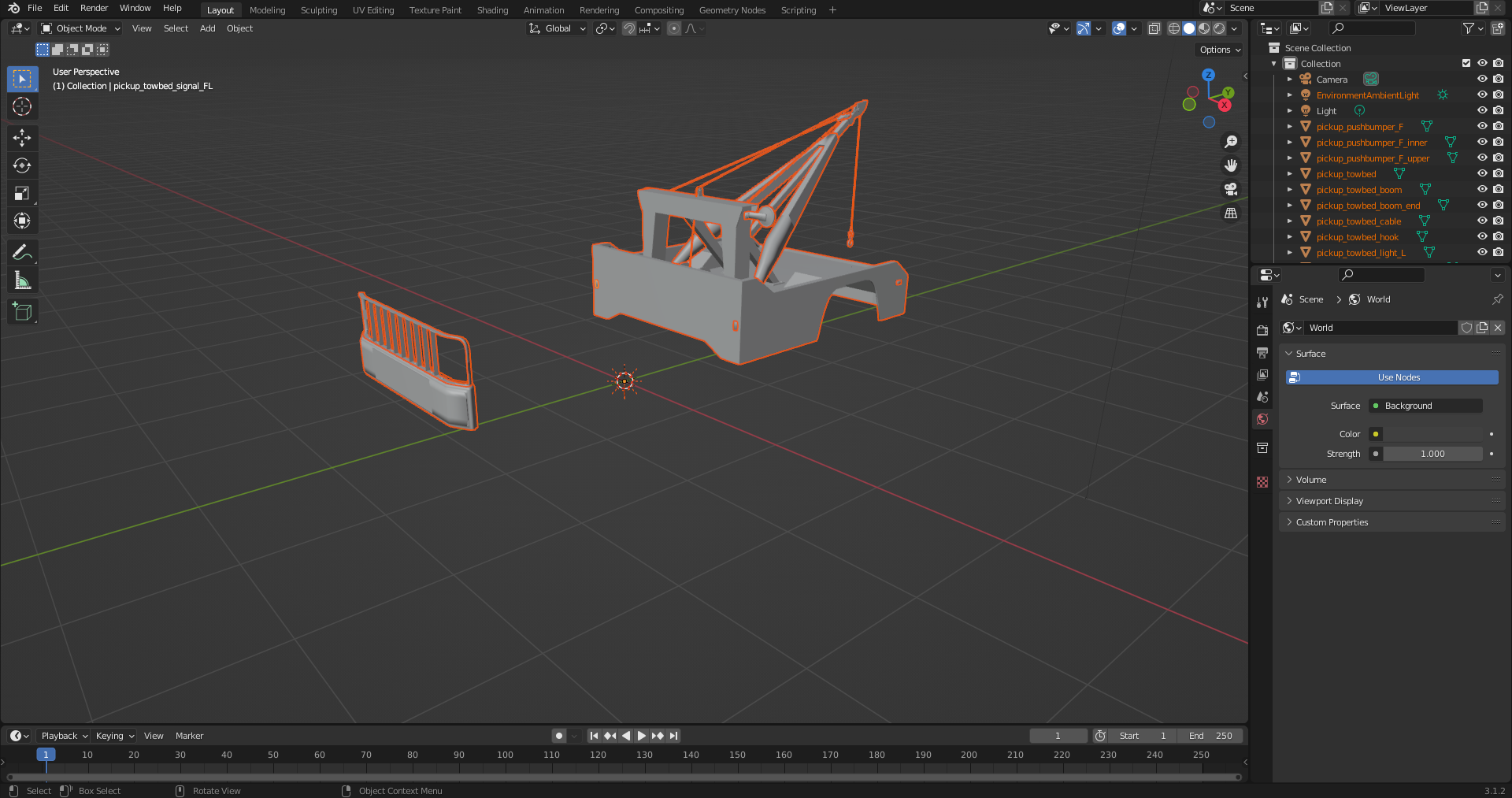
    Theres the tow truck thing and a few odd parts that weren’t used mixed in with various.dae files
     
    • Agree Agree x 2
  4. McBeamer94

    McBeamer94
    Expand Collapse

    Joined:
    Jan 4, 2019
    Messages:
    2,684
    The Front Push Bumper got in the game and it's used in the Disappointment variant of the Gavril D-Series.
    Tow trucks with hooks and wheel catches are missing from the sim. And if the devs make it to create rope physics, then the motorised rope unit can also be active in the existing Rollback Flatbeds.
     
    • Agree Agree x 1
  5. Foxle_Fox

    Foxle_Fox
    Expand Collapse

    Joined:
    Dec 16, 2021
    Messages:
    105
    I think ds stands for D-Series
     
    • Agree Agree x 3
  6. moses72

    moses72
    Expand Collapse

    Joined:
    Feb 4, 2021
    Messages:
    2,311
    kinda off topic but has anyone made a techdemo skin for the pickup?
     
  7. Foxle_Fox

    Foxle_Fox
    Expand Collapse

    Joined:
    Dec 16, 2021
    Messages:
    105
  8. cHek3T

    cHek3T
    Expand Collapse

    Joined:
    Dec 21, 2021
    Messages:
    28
    I saw this getting brought up two years ago.
    I think it's scrapped.
     
  9. Snowtato

    Snowtato
    Expand Collapse

    Joined:
    Jan 12, 2016
    Messages:
    448
    finish them rather
     
  10. moses72

    moses72
    Expand Collapse

    Joined:
    Feb 4, 2021
    Messages:
    2,311
    5 more days until beamNG is 10 years old
    i will be using countdown messages daily and nobody can stop me
    (i mean, like saying it's 5 days and then the next day is four days etc.)
     
    • Like Like x 10
  11. SNFriedM14

    SNFriedM14
    Expand Collapse

    Joined:
    Jul 8, 2021
    Messages:
    700
    Found this from googling “countdown to may 28” https://maniacs.info/Countdowns/Date/Countdown-to-May-28.html
     
    • Like Like x 3
  12. a plane guy

    a plane guy
    Expand Collapse

    Joined:
    Mar 14, 2021
    Messages:
    4,392
    • Agree Agree x 1
  13. Vantello

    Vantello
    Expand Collapse

    Joined:
    Sep 1, 2018
    Messages:
    548
    This would've been very nice. Sadly the devs scraped it.
     

    Attached Files:

    • Screenshot_6.png
    • Like Like x 8
    • Agree Agree x 2
  14. a plane guy

    a plane guy
    Expand Collapse

    Joined:
    Mar 14, 2021
    Messages:
    4,392
    That doesnt look like it fits the d series at all imo seeing it ingame
     
    • Agree Agree x 5
  15. Skoda_Lover

    Skoda_Lover
    Expand Collapse

    Joined:
    Oct 2, 2021
    Messages:
    198
    It's for T - Series
     
  16. Xupaun

    Xupaun
    Expand Collapse

    Joined:
    Aug 18, 2020
    Messages:
    866
    It probably would look better on the H-series
     
  17. Vantello

    Vantello
    Expand Collapse

    Joined:
    Sep 1, 2018
    Messages:
    548
    It's to short for the H-Series.
     
  18. Sparks4

    Sparks4
    Expand Collapse

    Joined:
    Aug 4, 2013
    Messages:
    357
    I wonder how strong, tough, and reliable the new Civetta would be, after seeing this video...

     
    • Like Like x 5
    • Agree Agree x 1
  19. McBeamer94

    McBeamer94
    Expand Collapse

    Joined:
    Jan 4, 2019
    Messages:
    2,684
    When I saw the Belgian pavé test in this video, the first thing that came to my mind was the respective paved path on Gridmap V2.
     
    • Agree Agree x 4
  20. zachariah.74

    zachariah.74
    Expand Collapse

    Joined:
    Apr 10, 2022
    Messages:
    850
    Vulkan support supposedly improving with the release of 0.25 gets us closer to things like this, although I'd MUCH prefer DLSS
     
    • Agree Agree x 4
  1. This site uses cookies to help personalise content, tailor your experience and to keep you logged in if you register.
    By continuing to use this site, you are consenting to our use of cookies.
    Dismiss Notice