WIP Beta released The Tennessee USA Roane County 0.71 Beta Discussion/Suggestion/feedback Thread 19.3.1

HUGE 175sq/mi, 193+ miles of roadway, US40 highway, 3 Towns, Signs, Working Traffic Lights, Trees

  1. fufsgfen

    fufsgfen
    Expand Collapse

    Joined:
    Jan 10, 2017
    Messages:
    6,774
    Collisions of those extra large signs are also bit weird, one sign was from green signpost to edge of the pavement so invisible collision there too, I hope you don't need to place every sign manually again, there must be a better way, I hope?
     
  2. synsol

    synsol
    Expand Collapse
    QA Lead
    BeamNG Team

    Joined:
    Aug 4, 2013
    Messages:
    1,482
    An hotfix on our side will arrive soon for some bug including this one, now the map (actual repo version) will load and spawn correctly, only the signs still have this "visible" problem .
    Also , now when you will save your map, instead of .forrest, this info are saved in the .json , nothing to do in your hand, only save :)
     
  3. bob.blunderton

    bob.blunderton
    Expand Collapse

    Joined:
    Apr 3, 2015
    Messages:
    3,456
    Great, I'll make sure to hit the button for the update ASAP. I have to clean my house, it's filthy, spiders went crazy, as it is spring now, here.
    So, which files are no longer needed (feel free to link to other post with this info), I will delete .forest and anything else?
    Javascript is always nice because I can read that in Notepad++, not in proprietary format machine-code that it was in .forest.
    These files (in map folder) are WILDLY DIFFERENT (scripting) now I see, if you do not already have available, please in future make a 'information for mappers change log / using the editor change log' forum post when time is available to do it.

    I most certainly can handle change, When I know it's coming, and what it is! :)
    --Thanks
    --- Post updated ---
    I will select a bunch, and resize, see how that goes, I will do one town, test it out, if it works, great, if not, well I will have to figure out who donated the signs (rut-roh). I have a list somewhere written down...
     
  4. fufsgfen

    fufsgfen
    Expand Collapse

    Joined:
    Jan 10, 2017
    Messages:
    6,774
    You probably know this already, it is not much info there, but at least something on filenames:
    Terrain_changes_in_0.9

    I'm trying to look into UV mapping in Blender now, need to figure that out so you can have those bridges, I guess sign post is easy to do also, if I manage do figure out mapping as after UV mapped you probably can do textures fine in editor, but there is Darren9's mod I need to work on too and update my drift rig for 0.9 (and learn how to make things work like I want them to work in 0.9), so if things does not work out more time will be needed :)
     
  5. Average Person

    Average Person
    Expand Collapse

    Joined:
    Jul 8, 2015
    Messages:
    588
    if you find out how to export uv's to beamng I would love to know how.
     
    #545 Average Person, Apr 15, 2017
    Last edited: Apr 15, 2017
  6. bob.blunderton

    bob.blunderton
    Expand Collapse

    Joined:
    Apr 3, 2015
    Messages:
    3,456
    "Fixed Lua error with incorrect configured spawn points" okay hot-fix post came through (not yet got the fix though, steam does it slowly, it will come when steam decides to select me for it). I will post this to the main page. Then I should be able to fix these signs and texture errors and get back to having a functional project again. I hate to put people through a rollercoaster but obviously I wasn't going to work on things if the updates would kill it. I don't care about 10 or even 50 hours of time. This is 1000~1500 hours, this map.
     
    • Like Like x 2
  7. fufsgfen

    fufsgfen
    Expand Collapse

    Joined:
    Jan 10, 2017
    Messages:
    6,774
    There is check box in Dae export, but I have no idea if that works, if that does not work, then there will be more trouble and head banging against the wall.

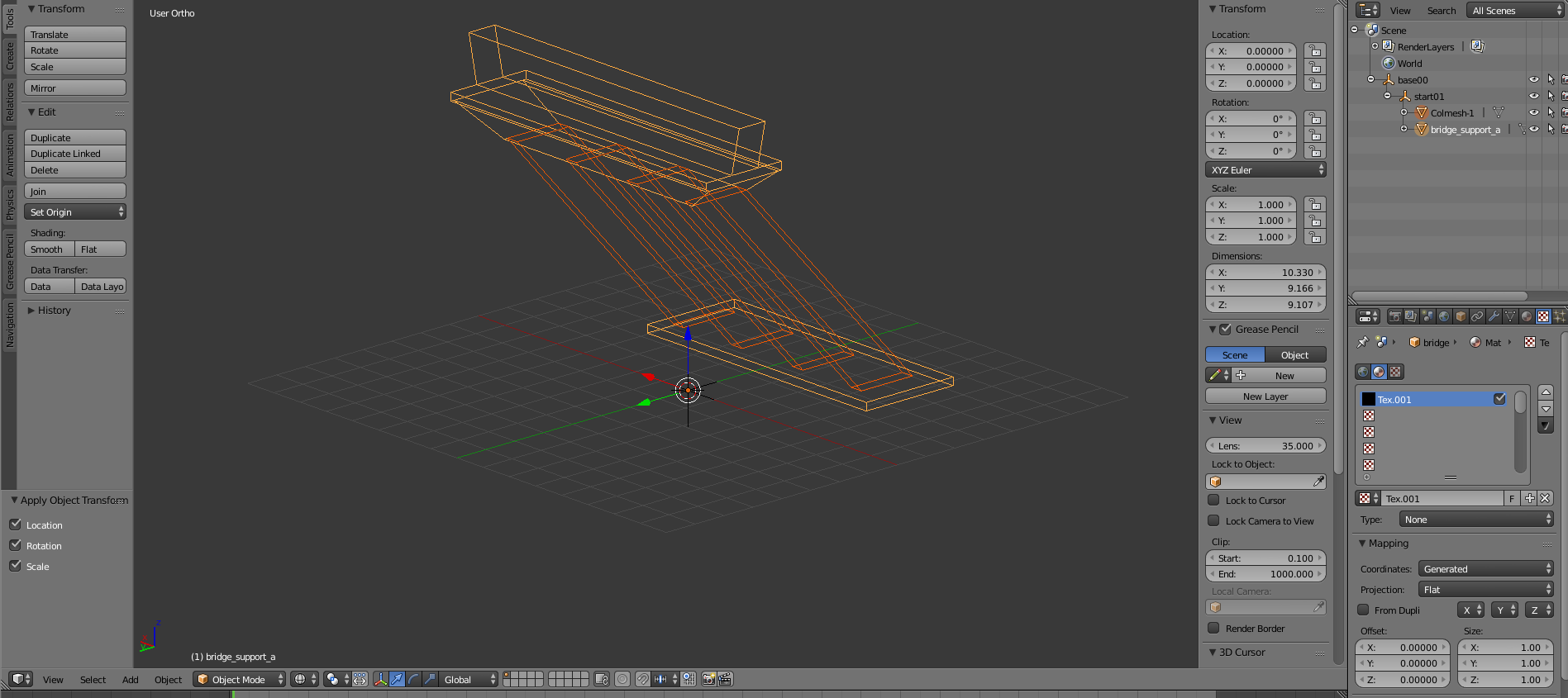
    I actually remade top part of the model now so it might be easier to map, also made separate collision model and that brought issues with collision model not being aligned with the object, applying location, scale and rotation with ctrl-a seems to do little as always, so researching what is going on is taking most of that time as always.
     
  8. bob.blunderton

    bob.blunderton
    Expand Collapse

    Joined:
    Apr 3, 2015
    Messages:
    3,456
    Take all the time you need with this. Remember that if you use_center or use_floor on object import (into Beamng), it can throw things off on the collision box, it does this for the train tracks too, which I hope to one day get replaced with forest-brush models. Basically, the model would be moved but the collision box would not. This would cause invisible collisions a few feet (usually) from the model, depending on how far made it is from the center.
     
  9. sergiopt04

    sergiopt04
    Expand Collapse

    Joined:
    Jan 19, 2016
    Messages:
    24
    Oh by the way, when is Rockwood going to be finished?
     
  10. fufsgfen

    fufsgfen
    Expand Collapse

    Joined:
    Jan 10, 2017
    Messages:
    6,774
    Hmm, I don't know about import, I just drag dae exported from blender to template map folder (levels\template\art\shapes\trees), collision works with full model ok, but with collision model it gets shifted at least in X-axis, despite I have applied scale, rotation and location when selected both objects and origin is set to 0,0,0, probably something stupid I just can't realize.
    upload_2017-4-15_22-6-51.png

    It works just fine if I keep model and collision model same, not sure about proportions of this thing, it might be you need to test it on map before textures are there.
    upload_2017-4-15_22-15-54.png


    To blender template file I append the model, which seems to work, if imported it might not work.

    I did lower polygon count by remaking top part, so maybe it is not so bad if that part has collision too:
    upload_2017-4-15_22-24-57.png

    Attached DAE has working collision, it just appears half submerged to ground, which it should not do when origin is 0,0,0, so whatever is the reason somehow location and scale does not get appended even I select them with ctrl-a or check boxes on left after that.
    --- Post updated ---
    Oh, that did turn out well, not!
    upload_2017-4-15_23-11-22.png

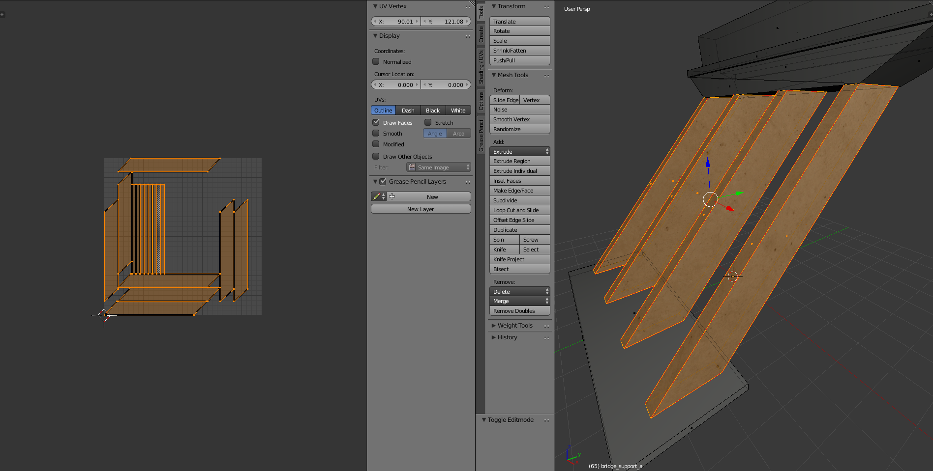
    Without any sane reason one triangle did not get UV map, another attempt was even more horrible, ok it seems possible to get UV mapped object to game, but this requires few attempts to get right, but I hope that before sleep it is done and 5 support pillars version too, we will see how it goes :p
     

    Attached Files:

  11. bob.blunderton

    bob.blunderton
    Expand Collapse

    Joined:
    Apr 3, 2015
    Messages:
    3,456
    no it's fine, it can appear half submerged all it wants, i can move it about. If it's working collision I can script this into the forest brush, it will work fantastic. Thankyou-Thankyou-Thankyou. That's saving about 100 objects in the map. That's a whole town's worth of roads, basically, and sidewalks (that's pushing it a bit but yes).
    This model is simple enough (even if it was twice as detailed) to just merely copy the visible model to collisions.
    FANTASTIC WORK buddy. Bravo Bravo. This is good news.
    I might just leave them grey like that, I'm fond of battleship grey. It would be wonderful if I could get it to reference the texture they do now (IIRC don't remember, it's a metal texture somewhere, light blue).
    I can worry about the texture later. A functional model/collision is what is all I require.
    Let me know (screenshot) of what your settings are on export from blender so I can dupe that here and find out what makes blender not crash my Beamng.crash on import.
     
  12. fufsgfen

    fufsgfen
    Expand Collapse

    Joined:
    Jan 10, 2017
    Messages:
    6,774
    Exporting is bit more complicated than just export, you need Blender export template from here:
    Exporting_static_objects

    Then what you need is Blender file that has model saved in correct size and with default material, no textures applied for plain gray color, to have textures UV mapping is needed (PITA!).

    Trick I think is that you don't export model from file where you have saved it, so just have that file handy, then you open that template file I linked above and remove stuff from it as shown in this video:
    Pause video often, it is way too fast for slow blokes like me at least!

    Also it shows how to Append model from your blender file where your model is to Template Blender file, notice that it is append, don't touch that import, I know it's tempting, but you have to append!

    Then renaming and arranging stuff like in video, you put everything under start01, note that you have to drag things from picture, not from the word.

    Next bring mouse over wireframe of your model, hit shift-D to duplicate and click mouse button without moving the mouse and you should have copy of object, which you have to rename Colmesh-1 exactly that including capital C I think, that is at least what I did. Also that object must be under start01.

    It is also possible to make LODs, those would improve performance even further as you could set object to be only 1 small polygon above certain distance, I haven't explored this but I think it would really be worth it to explore what single plane as object for over 1000 meters would do to performance, wonders maybe?


    After that you are ready to export from Template Blender file, my settings:
    upload_2017-4-15_23-47-3.png

    Any questions, don't hesitate to ask and also if something does not work, yell about it and I can bang my head to wall, maybe it helps? :D

    Update: I get model to game by placing it to Documents\BeamNG.drive\levels\template\art\shapes\trees so it magically appears in editor to template map, but I don't understanding any more complex importing functions.
     
  13. Username

    Username
    Expand Collapse

    Joined:
    Aug 2, 2013
    Messages:
    220
    Yeah, I completely agree. Let's face it: without mods, this game wouldn't even exist. Without the community, this game would've been just another shovelware game. The devs really need to start documenting their changes and helping out the community more and not just leaving modders in the dark. DjPloppper's mod pack should not have taken 1 month+ to become stable. Things should not be breaking like this, with no word from the devs.

    Even though I don't mod, I screw around with Android ROMs from time to time and that community has the same problem. The worst offenders are companies like Samsung who not only refuse to supply documentation so developers can develop ROMs, they even once sent out an update that bricked devices, even though developers told them beforehand "hey this causes bricks and can be fixed by doing X" and Samsung told them to pound sand. Nowadays, it's a complete crapshoot to support ROMs on devices that aren't made by Qualcomm because they're the only ones who document what does what. Huawei's Kirin: nothing. Samsung's Exnos: nothing. MediaTek: nothing. You have to reverse engineer everything on the devices that use those processors. Sound familiar?

    What I suggest is a beta. Allow modders to opt into the beta and then push updates there before the final release . That way, they can post any issues in a specified subforum so the devs can explain what's different and how you would fix it. Because right now, the whole "update but don't tell people what we updated so they have to scramble to fix anything that's broken" isn't going to last very long. Eventually, the modders will get fed up and move on, leaving the game. It's already happened with devices using Samsung's Exynos and will happen here sooner or later if the devs don't get their sh!t together.

    /rant
     
    • Agree Agree x 1
  14. bob.blunderton

    bob.blunderton
    Expand Collapse

    Joined:
    Apr 3, 2015
    Messages:
    3,456
    Yeah, I am just going to try and fix the @#$%ing signs today. My head wants to explode. Even with what feels like half a pound of excedrin, the Beamng mapper's medicine...I have yet to be able to wrap my head around this modeling stuff. I'll prob have this headache for the next 12~24 hours atleast, with the weather ahead. 90~95% of the time I can predict rain and the severity of it within a 2~4 hour window without a weather forecast... Bad tornadic storms put me in a real hurt locker. I will die of headache before tornado gets here!
    I will wait until I have a day where I am very calm, very very calm, very not stressed, and will try to learn this. I have a very very difficult time learning new things. It's something I've come to live with, it's always been this way. If I can take a time when I have the most patience, and the most calm, I can teach myself with some video tutorials. To learn by a book of text is completely impossible though.
    Thank-you for the tutorials. I will try and take the time to watch them and maybe be able to make this project a lot better for the NEXT release after the one that's coming up.
    GOOD NEWS (for once). Not only is the map WORKING (enough to get in, it's not perfect, I'll get to that), I managed to up the FPS in downtown Harriman standing at the TOP of the hill in the center of downtown (it's to the east of the main road that was built, on the same plot of land, about half way through the center of the town, the river borders in on 3 sides). FPS went from 30~45fps to 45~60fps.
    This FPS increase came from ridding the last of the non-DDS textures from the houses that are... everywhere.
    I also solved a conflict with a bridge texture concrete conflicting with house textures on the porches (no texture on porches).
    This was never a problem before, but the same concrete1 was redeclared and it was looking for the bridge texture sources in this directory for the house textures, I merely duplicated it, that solves it for now and it doesn't look bad.
    @Occam's Razer please contact me if you would like a 7zipped file of your house textures all converted to .dds and power-of-2, it's all done except one road texture (3 lane road texture, I didn't use that in my map). It will save you a lot of repetition.
    --- Post updated ---
    Yeah, that's what I said, I need more info if you're going to do things to improve the game, so that I am not completely at a loss if I wish to devote quality time. While the 14 year old's in mommy's basement won't care, the older folks like my in their 30s or older that do vids or spend 100's if not THOUSANDS of hours on a project DO care(this is approaching 1250~1500 hours minimum time spent, my beamng time is at 1958 hours, that doesn't include 200~300 hours of it too!). Those who make really good maps or car mods, want to know they aren't whizzin' up the rope. The changes that are there aren't so much missing, they're very brief. They don't tell me, 'changed the way textures are declared, dropped complete support for .png textures, update your models and textures to avoid notexture' it will just say 'updated some stuff with textures to optimize performance'. That's not 100% accurate but it's an example here.
    I just wish I knew why my sign size was borked so that I could fix this uniformly. I will have to eyeball it.
    That's pretty much what I said though, you need to stay in tune with your community, your community are your customer base, they're your MOST devoted game fans, the ones that tell all their friends HEY BUY BEAMNG.DRIVE IT'S SO @!#$%ING AWESOME. Or they tell them 'man I spent 1000 hours on a mod and it suddenly broke and I don't know why'.
    I cite DOOM, the blockbuster-hit 1993 3d shoot-em-up. Look at that. Look no further. Half Life 1 and 2 are also great examples.
    SUPPORTING MODS SUPPORTS EVERYONE!
    Then everyone is always talking about your game, you get attention (especially on youtube), people see this, people show their friends, everyone wants your game! *lights up the APPLAUSE light*.
    PLUS, modders often do for free, what the dev-team can't always find time or money or other resources to do. So as-per EULA, can be made part of the game. Everyone benefits here.
    No really, it's not rocket science. It's logic. Thankfully between here and Steam I will give credit where credit is DUE. @Nadeox1 (on Steam) and @synsol on here were VERY HELPFUL and rather insightful on what was breaking things (I made sure to post console logs, clear cache, remove mods etc, "been around the block" so to speak).

    THANK YOU DEVELOPERS FOR BEING THE OPPOSITE of 'Electronic Arts' or 'Ubisoft' and thank you to the community for being there in a time of need.
    I don't want the project to die, it's the last thing I want, but I can only do so much. I am only one person. I am human, but I am here.
     
    • Agree Agree x 3
  15. fufsgfen

    fufsgfen
    Expand Collapse

    Joined:
    Jan 10, 2017
    Messages:
    6,774
    That is a huge impact to performance from texture alone, I wonder what is with that? I don't remember seeing much of difference between DDS or other image types in other games, only memory usage has been higher, that is good bit to figure out though, day was clearly not wasted!

    Vitamin-D 100ug/day straight from pills and at least 5 grams (total daily salt usage around 8 grams/day) of quality sea salt without any additives a day for a year now and migraines have stayed away, without Vitamin-D I would be useless in attempting anything new, sure it might kill me but rather dying fast with big pain than suffering eternity :)

    I think that BeamNG has been around so long that it is hard to actually think it being just an alpha version, it's early access, I guess price is that things will brake and documentation will be less than perfect, I doubt things will change much before reaching beta stage.
     
  16. bob.blunderton

    bob.blunderton
    Expand Collapse

    Joined:
    Apr 3, 2015
    Messages:
    3,456
    For those that get NOTEXTURE on the house model's porches, there is a conflict of a re-declared texture vs a bridge texture, causing it to look in the wrong spot for the texture. Open up the ZIP of my map (or extract it if it's easier to work with).
    Find concrete_bridge_01a_ somewhere in the /art folder (do a windows search, it should give you 3 textures, 3 .dds files, _n _d and _s - one of each).
    Select those 3 textures and copy them into levels\SouthernHighway\art\shapes\hice\ directory. (Yes, I purposely named it HICE)
    Putting those there will 'work around' the error for now (actually, that's all I did, which works, until I can change ALL the house models texture reference OR change one bridge...duh). You won't have a notexture then on your hice... I mean homes! heh...
    --- Post updated ---
    Yes, the textures take more memory but can be compressed, and are faster to render. I don't believe I broke anything. Power of 2 helps also. I posted how to fix notextures on house porches if anyone needs to or wants to.
    It helps immensely, there's almost no comparison. I feel I am almost getting 40~50% more FPS in some spots. This new version packs a LOT more detail and somehow runs BETTER, how that works I will never know. They clearly optimized something good.
    I think there's still a few .png files laying about, I will get to those shortly. They were supposed to be gone back in 0.6 version, but with working with 1542 seperate files in my mod, you can see where it'd take a while to get through things.

    This mod is 1.72GB uncompressed right now.
    --- Post updated ---

    Signs are fixed. I edited the forest file manually. Don't ask how I figured out what to edit, but I did.
    Can't fix the traffic lights to save my hide. The texture is the proper format, it just can't seem to find it. Can anyone shed light on this?
    I have no clue what's wrong, they will most likely stay broken, to that end (trafficcycle1 and trafficcycle2) The light works but not the black bezel around it. I have no clue why it does not work. The console isn't very friendly today. The texture shows up in preview mode but doesn't work.
    I fixed the (many) errors in the materials directory they are in (art/shapes/misc I believe), so some yet-unused stuff will be working more-so.
    Ram use, going freecam from the start, flying from Harriman to Rockwood (near the highway's summit), and returning, left me at 5.07GB for the game RAM use, and 200MB additional or so for the UI.
    This will obviously be higher if you load a different car than the default d-series, I did not. I didn't fly over the whole map either.
    @fufsgfen I am sure glad you're making/have made pillars for my highways, because THEYRE ALL GONE. Well that saves me the trouble of removing the darn things but... sheesh!
     
    #556 bob.blunderton, Apr 16, 2017
    Last edited: Apr 16, 2017
  17. fufsgfen

    fufsgfen
    Expand Collapse

    Joined:
    Jan 10, 2017
    Messages:
    6,774
    All gone? that is odd, but do they still exists like a ghost or are they really gone like no trace in anywhere in objects lists?

    I can't make any sense about world editor's material stuff, I create material and it never appears, I change texture and it shows as yellow no texture, except faintly there is texture I chose too on box, does not work at all if I apply to object.

    Having object somewhat UV mapped seems now to cause collision to vanish completely. I hope that you can use that last DAE as place holder until I can found out what unexplained little thing it is that causes these issues.

    Even exported dae models that had collision seem not to have that anymore, feels like Russia.

    This is how I got UV mapping to look in Blender and it actually somewhat works in game too, like earlier screenshot did show. There probably is lot of correct and wrong folder stuff that I have no idea, maybe even naming stuff, so need to look a bit.
    upload_2017-4-16_2-53-39.png

    Update: My incredible skills at it again, I try to test collision while world editor is running, collisions are off in world editor :oops:
     
    #557 fufsgfen, Apr 16, 2017
    Last edited: Apr 16, 2017
  18. bob.blunderton

    bob.blunderton
    Expand Collapse

    Joined:
    Apr 3, 2015
    Messages:
    3,456

    Signs are fixed. I edited the forest file manually.
    Can't fix the traffic lights to save my hide. The texture is the proper format, it just can't seem to find it. Can anyone shed light on this?
    I have no clue what's wrong, they will most likely stay broken, to that end (trafficcycle1 and trafficcycle2) The light works but not the black bezel around it. I have no clue why it does not work. The console isn't very friendly today.
    I fixed the (many) errors in the materials directory they are in (art/shapes/misc I believe), so some yet-unused stuff will be working moreso.
    They're gone. I mean, I am looking at this glass-half-full here, with the multiple selection bug, I don't know how much other things they would have deleted when I eventually deleted them... but... here's the good news.
    You will have bridge pillars ready for inclusion in the map (the texture is no rush, flat grey works, I can just say hey we're re-painting the things just so it works), when you are READY to have it done. As long as collision works, and it looks OK, I can resize as-needed.
    Here's the REALLY good part. This map only has just a 3070 objects of a total of 4096! That's right, just under 75% of the objects used.
    That means even if I add back pillars (that you provide), they'll go in the forest brush if they have collision, won't use object space, and I will be able to make EVERYTHING I need to make in this map, Add MORE railroad track (but I won't until I get that put into the forest brush to some semblance of having it's own collision), and add all the town-stuffs I need to add (sidewalks, driveways, public buildings, homes)...
    In other words, with those pillars, and possibly a few other things stuffed into the forest brush's (CENSORED), this map will have everything one could want for, and all the missions I could hope to program for it - If I can figure out how to make a damn mission, and possibly still have space left over. This is good. There's always a positive side, provided I don't get locked out of my (beep)ing map again.
    --- Post updated ---
    So proof of concept. There's no collision on the pillars themselves, but there is collision on the concrete underneath (collision will come in time), most people will hit the concrete portion anyways so I'm in no rush.

    This uses 2 items for the concrete jersey-barrier at the base of the pillars, and the piers/pillars are in the forest brush, so they don't use an item slot, the side (abutment) does not use item slot and is forest brush also.
    This is the way the bridges will look in the next version.

    The bridge by where the fossil plant was before the game 0.9 update erased it (okay, it was hideous anyways... so yeah, i'll just put some misc industrial buildings there now).

    NO item slots used for abutments/piers (pillars whatever). The collisions work for this set of 4, as it's a different model. So mash into them and puree the car all you want (isn't that why we Beam?).

    Redid Samuel Rayburn Memorial Bridge (Kingston TN), as the 0.9 'upgrade' snacked on, and made off with the leftovers, i mean pillars of this bridge also. High-strength metal pylons with large barge/ferry-proof pier-pads here. It's less faithful to the original, but it's 'what I got'.
    Again, this is all forest items here, no item slots, aside of the bridge deck itself/railing, which pre-existed already.
    That means the map is at 3074 objects of 4096, and I've done two pairs of freeway overpasses, and one large bridge (this one).

    Pylons have no collision but the concrete pads do. I wouldn't be sure you'd ever manage to hit those pylons anywho, so it's a bonus for cpu processing on physics.

    Another angle, to better understand.
    The broadway of america bridge in the background doesn't have it's new pillars (or any pillars) yet. IT will.


    and now the bridge in the background, is in the foreground, with pillars, just added some.
    Single pillar, the top section cantalievers (sic, it's late!) the weight out onto it.


    End result - with both bridges in view, looking east towards Kingston (where the default start was).


    FPS with all shadows on, basic reflections (whatever game defaults to on HIGH graphics), and high texture/graphics quality setting, with 2 vehicles in the game, is 68~84fps on average everywhere
    (this is on a RX 480 8gb, 16gb of 2400mhz ddr3 and an i7 4790k @ 4ghz - no turbo mode for this test).
    If you run this off a HDD there may be some transitional lag if driving fast as it streams data, but I didn't seem to notice any lag except in one way-out-of-the-way spot related to tire marks from skidding, I don't expect many folks to even encounter this issue, but it's still there on some rural backroad near 'MIDWAY'.
    I am mostly gpu-limited here with this test, for what it's worth.
    There's a few spots that get down to 45fps or so, in the busy areas, or places with lots of water and lights, like the large bridges over water, or in the middle of town in some spots (it's somewhat random).
    It's using 4gb of VRAM, 5~ up to 6.6GB system ram WITH the UI enabled, after driving to all 4 sides of the map. So pretty much, you should be just about OK with 8gb of RAM, but that will be the bare minimum.
    There are a few spots where the FPS shot up over 80~104fps, and plenty of spots where it hung around in the 80s FPS range. So over-all, even with high GFX settings, even a graphics card that's 50~75% as powerful, will do fine. There's plenty of room in the CPU department here, I am sure a 2.0ghz intel laptop with decent graphics would do fine. @fufsgfen says Skylake 530 series intel GFX integrated will do fine with some good DDR4 attached to it, given you've allocated enough RAM to the GPU.
    So yeah, pretty much any half-decent video board or GPU will run this map just fine if it's not older than 3~4 years old and supports DX11.
    8gb or more of RAM is a MUST, though.
    PAGE FILE (Virtual Memory) is an absolute MUST, as I'm using 22gb of page file here at the moment. That's a lot.
     
    #558 bob.blunderton, Apr 16, 2017
    Last edited: Apr 16, 2017
  19. bob.blunderton

    bob.blunderton
    Expand Collapse

    Joined:
    Apr 3, 2015
    Messages:
    3,456
    So yes, entirely happy Easter.

    Don't forget the WABBIT STEW.
    --- Post updated ---
    Also, something else, I've checked everything, and cannot for the life of me get the fixture around the traffic light's texture to work.
    The graphic is there, it's in DDS form, it's power of 2, it's scripted, it's properly referenced in the .dae model.
    The same bug will exist in the repository version here. Something in 0.9 broke this and I don't even know where to start.
    The light itself works just fine, but not the bezel around it (the fixture itself).
    IF anyone would like to have a look at this, they are functionally the same lights as in @B25Mitch 's map. I don't know why it won't work, so I can't fix what I don't know how to fix, and what doesn't error in console or otherwise say it's broken.
     
    • Like Like x 2
  20. fufsgfen

    fufsgfen
    Expand Collapse

    Joined:
    Jan 10, 2017
    Messages:
    6,774
    Could it be conflict like with Porch texture?
     
  1. This site uses cookies to help personalise content, tailor your experience and to keep you logged in if you register.
    By continuing to use this site, you are consenting to our use of cookies.
    Dismiss Notice