Outdated R.M.S. Titanic

Discussion in 'Boats' started by nastygdigger, Apr 18, 2017.

?

Working smokestacks?

  1. Yes

    95.3%
  2. No

    6.7%
Multiple votes are allowed.
  1. EruptionTyphlosion

    EruptionTyphlosion
    Expand Collapse

    Joined:
    Sep 24, 2016
    Messages:
    2,927
    Thanks!
     
  2. nastygdigger

    nastygdigger
    Expand Collapse

    Joined:
    Mar 19, 2015
    Messages:
    627
    i done that like far earlier today. .-.
     
  3. foxy5900

    foxy5900
    Expand Collapse

    Joined:
    Mar 29, 2017
    Messages:
    22
    Dude that is cool!!!!
     
  4. Captain. Adam

    Captain. Adam
    Expand Collapse

    Joined:
    Jan 31, 2017
    Messages:
    935
    Amazing job ! Good luck with doing this , you have all the support from me :)
    Don't forget to ask for help from some people (if you need help)
     
  5. nastygdigger

    nastygdigger
    Expand Collapse

    Joined:
    Mar 19, 2015
    Messages:
    627
    That's exactly what ima do if i can't figure how to float it. im gonna see if there is a way to make it float using only script. .-.
     
  6. nastygdigger

    nastygdigger
    Expand Collapse

    Joined:
    Mar 19, 2015
    Messages:
    627
    *FAINT* i done some research.looks like the pembroke relies only on script to float. time to learn to script. @_@
     
  7. Asgalager

    Asgalager
    Expand Collapse

    Joined:
    Sep 1, 2016
    Messages:
    111
    Of course it does, other than script there is just the textures and 3d models. I can probably help you with jbeaming since i know how
     
  8. nastygdigger

    nastygdigger
    Expand Collapse

    Joined:
    Mar 19, 2015
    Messages:
    627
    I was confused when you talked about collision triangles. Now i know its only script, Pretty easy if i Learn how.
    --- Post updated ---
    Basically model and jbeam i have being done already and i can do already, I built alot before but no scripto.
     
  9. Asgalager

    Asgalager
    Expand Collapse

    Joined:
    Sep 1, 2016
    Messages:
    111
    Collision triangles and jbeam are script
     
  10. nastygdigger

    nastygdigger
    Expand Collapse

    Joined:
    Mar 19, 2015
    Messages:
    627
    Wha? The instructions show that jbeams should be with the 3D model O.O
     
  11. Asgalager

    Asgalager
    Expand Collapse

    Joined:
    Sep 1, 2016
    Messages:
    111
    Jbeam is not the same thing as 3d model. But a 3d model could be exported into a n/b structure which you will use for jbeaming.
     
  12. nastygdigger

    nastygdigger
    Expand Collapse

    Joined:
    Mar 19, 2015
    Messages:
    627
    Ooh ok. Thanks for heling with that. It confused me for since the project start in fact.
     
  13. HDR

    HDR
    Expand Collapse

    Joined:
    Oct 15, 2015
    Messages:
    257
    Can't wait for it to be done, you have gotten me hyped.
     
  14. TheDragonGamer

    TheDragonGamer
    Expand Collapse

    Joined:
    Aug 23, 2014
    Messages:
    40
    Huh, finaly another boat! will it sink like the pembroke?
     
  15. FS16

    FS16
    Expand Collapse

    Joined:
    Feb 18, 2015
    Messages:
    991
    Nice work so far.
     
  16. nastygdigger

    nastygdigger
    Expand Collapse

    Joined:
    Mar 19, 2015
    Messages:
    627
    it's planned to sink just like a real ship so yea its planned to sink. and i'm adding all the railing before the top deck now.
     
  17. nastygdigger

    nastygdigger
    Expand Collapse

    Joined:
    Mar 19, 2015
    Messages:
    627
    Sorry if some of the hull is tilted at points. its hard to make a ship from points its at. .-. but its being made and it looks great!
     
  18. EruptionTyphlosion

    EruptionTyphlosion
    Expand Collapse

    Joined:
    Sep 24, 2016
    Messages:
    2,927
  19. H/\Z/\RDOUS

    H/\Z/\RDOUS
    Expand Collapse

    Joined:
    Apr 18, 2016
    Messages:
    312
    You should build an iceberg
     
  20. nastygdigger

    nastygdigger
    Expand Collapse

    Joined:
    Mar 19, 2015
    Messages:
    627
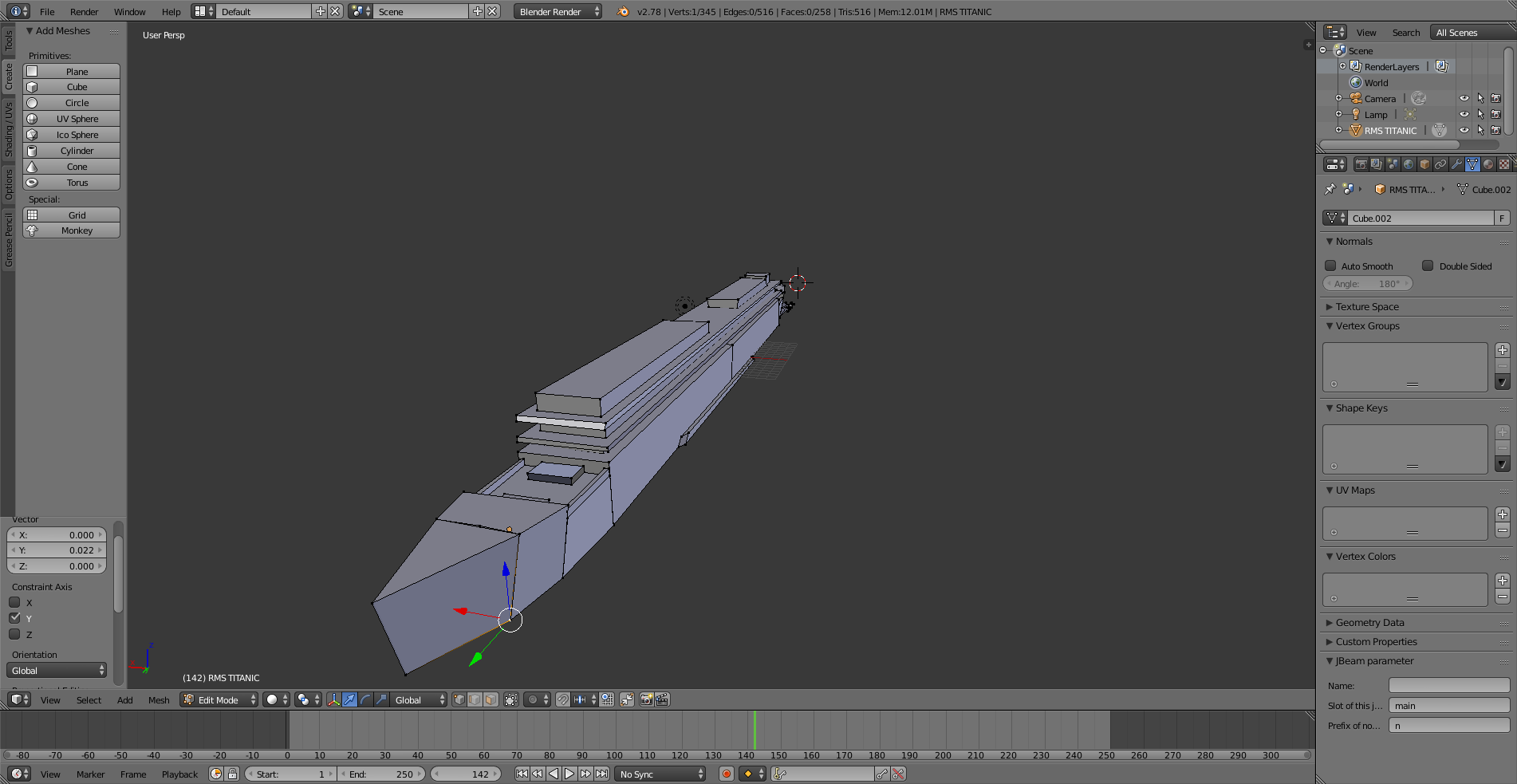
    Here it is so far. but its ok.
    --- Post updated ---
    I really am up to just the titanic at the moment, the iceberg maybe another day. busy enough with this ship.
     

    Attached Files:

    • hull.png
    • Like Like x 1
  1. This site uses cookies to help personalise content, tailor your experience and to keep you logged in if you register.
    By continuing to use this site, you are consenting to our use of cookies.
    Dismiss Notice