1. Trouble with the game?
    Try the troubleshooter!

    Dismiss Notice
  2. Issues with the game?
    Check the Known Issues list before reporting!

    Dismiss Notice

Development Screens (Each post contains a picture OR contributing post)

Discussion in 'General Discussion' started by LT. Smell My, Aug 5, 2013.

  1. RichX4

    RichX4
    Expand Collapse

    Joined:
    Sep 22, 2016
    Messages:
    2,189
    Blender_C__Users_Dean_Documents_moddingstuffs_BlenderSaves_projectramblend1_8_20199_04_19PM.png Blender_C__Users_Dean_Documents_moddingstuffs_BlenderSaves_projectramblend1_8_20199_04_31PM.png Blender_C__Users_Dean_Documents_moddingstuffs_BlenderSaves_projectramblend1_8_20199_06_29PM.png
    some shading pics
     
    • Like Like x 20
  2. Driv3r1142

    Driv3r1142
    Expand Collapse

    Joined:
    Feb 15, 2015
    Messages:
    1,945
    Decided to do some work on one of my maps, The Mountain Highway for once.


    I'm working on replacing this road texture;
    screenshot_2019-01-08_02-00-19.png

    With some variations of these 2;

    screenshot_2019-01-08_02-01-17.png screenshot_2019-01-08_16-33-55.png

    They're a lower resolution, however they look a bit more like typical road pavement, and don't rely on the awful concrete terrain material below it for detail.


    I went further ahead with this idea today. I used some road edges from Italy and a dirt overlay texture to both tidy up some loose visuals and add some detail.

    screenshot_2019-01-08_20-30-40.png screenshot_2019-01-08_20-30-58.png screenshot_2019-01-08_20-31-15.png

    I also redid a section of the road I'm working on, among some other small changes


    This is part of a much bigger goal of replacing most of the assets in the map with higher quality ones over time. Next on the to-do list are the primary road textures...
     
    • Like Like x 13
  3. Lucaas

    Lucaas
    Expand Collapse
    Banned

    Joined:
    Oct 16, 2018
    Messages:
    143
    I understand where you come from, but some people don't have as much money as some of us. And because of that, they unfortunately resort to "stealing" and "pirating" items and games that they want. I understand why they do it, but it doesn't make it right. Otherwise, I'm glad the fighting is over.


    (NOTE FOR WORDS BELOW: I'M ON MOBILE, MAY CONTAIN TYPOS. IF SOMETHING DOES NOT MAKE SENSE BECAUSE OF IT, I WILL HAPPILY CHANGE IT)

    I do not encourage pirating games. If you want a game, save up money and buy it yourself. You will feel hell of a lot better playing a hard earned game you purchased yourself rather than going to some sketchy website or a Google drive download you found from some random YouTube video.

    What I'm going to do is this: I will be giving away 2 free copies of BeamNG via steam, just as my little gift for the holidays. If you want to enter, just send me a PM WITH YOUR STEAM NAME! I mainly want this to be for people that don't own the game. If you do, be honest and don't enter. Let someone that wants the game a chance to get it. I will be announcing the 2 winners on Saturday 12 Noon EST on my Volvo thread. Chance to enter will close 12 Noon EST on FRIDAY. If you do get a response, you're entered. If you're too late, I will respond to your PM saying something along the lines of "You're too late". Winners will be chosen by a bot RANDOMLY. Good luck and Happy Holidays!

    Thread: https://beamng.com/threads/2005-2006-volvo-s60.60234/

    Sorry, I'm on a mobile device. I'll edit as soon as I can get an on topic picture.

    P.S. I just released I might get flooded with PMs. *Wakes up and looks at alerts*

    BeamNG: "874"
    Me: "Oh shit. These better be post likes xD"
     
    #20043 Lucaas, Jan 9, 2019
    Last edited: Jan 9, 2019
    • Like Like x 9
  4. Lucaas

    Lucaas
    Expand Collapse
    Banned

    Joined:
    Oct 16, 2018
    Messages:
    143
  5. Alex [ITA]

    Alex [ITA]
    Expand Collapse

    Joined:
    Apr 1, 2016
    Messages:
    474
    Guys I have this problem: the mod shows as it should, but it has that "broken" name with "Pizzeria Il tricolore/Pizzeria Il Tricolore" instead of "Pizzeria Il Tricolore" only; do you know a way to solve it?
    20190109183832_1.jpg
     
    • Like Like x 3
  6. machine

    machine
    Expand Collapse

    Joined:
    Feb 26, 2013
    Messages:
    740
    Take and post a screenshot of the info_*.json.
     
  7. Alex [ITA]

    Alex [ITA]
    Expand Collapse

    Joined:
    Apr 1, 2016
    Messages:
    474
    json.png
    I don't even know if the name is good or if there should be underscores instead of spaces :\
     
    • Like Like x 1
    • Informative Informative x 1
  8. machine

    machine
    Expand Collapse

    Joined:
    Feb 26, 2013
    Messages:
    740
    It's bit weird that it says "Pizzeria Il tricolore/Pizzeria Il Tricolore" as it should say "110 (M)" right now. The "Configuration": "x" -defines the config name so try to change that to "Pizzeria Il tricolore" if it would work properly then. Also, I would recommend to avoid spaces in file names as that can sometimes cause issues as well, so prefer using something like "Pizzeria_II_Tricolore" instead.
     
    • Like Like x 1
    • Informative Informative x 1
  9. Car_Killer

    Car_Killer
    Expand Collapse
    QA / Mod Support
    BeamNG Team

    Joined:
    Sep 24, 2013
    Messages:
    1,678
    screenshot_2019-01-01_10-42-07.png
     
    • Like Like x 24
  10. SebastianJDM

    SebastianJDM
    Expand Collapse

    Joined:
    Apr 9, 2017
    Messages:
    856
    pretty. very jagged cliffside though on lower side of the trail.
     
    • Agree Agree x 5
  11. Alex [ITA]

    Alex [ITA]
    Expand Collapse

    Joined:
    Apr 1, 2016
    Messages:
    474
    It's like it's taking the path of the folders where the files are…
    folder.png
    I renamed everything to "pizzeria" to remove any space and possibly remove the error, but it's still here.
    Oh and the info.json isn't showing as it should in game...
     
  12. machine

    machine
    Expand Collapse

    Joined:
    Feb 26, 2013
    Messages:
    740
    Oh, the pizzeria.pc and info_pizzeria.json should be located in the autobello folder and not in a subfolder.
     
    • Like Like x 4
  13. Alex [ITA]

    Alex [ITA]
    Expand Collapse

    Joined:
    Apr 1, 2016
    Messages:
    474
    Thank you very much @machine now it works flawlessly :D
     
  14. Dayz Me Rollin'

    Dayz Me Rollin'
    Expand Collapse

    Joined:
    Dec 8, 2016
    Messages:
    765
    upload_2019-1-10_3-6-27.png
    Scratch modelled turbo time, ofc will include different pipework for throttle body injection, itbs and carbs.
     
    • Like Like x 12
  15. Driv3r1142

    Driv3r1142
    Expand Collapse

    Joined:
    Feb 15, 2015
    Messages:
    1,945
    First static object I've made since 2015;

    screenshot_2019-01-09_23-30-53.png screenshot_2019-01-09_23-30-33.png

    It's not that great, I just threw it together to get a feel for making and importing stuff. I still need to test it as a forest object to make sure I don't get any weird crap going on there, then from there I guess it's higher quality stuff :D

    It's ultra low poly, I'm going to try to keep these new assets as low poly as possible, while still maintaining as much detail as possible.Though I'll be aiming for some more model detail

    The road texture is temporary, it's missing the middle dashed line and the median side color is wrong, but you get the idea. I was a bit worried we were going to have some "can opener" shenanigans, though it doesn't look like we'll have to worry about that here... Maybe somewhere else ;)
     
    • Like Like x 21
  16. Nicelittle

    Nicelittle
    Expand Collapse

    Joined:
    Apr 27, 2017
    Messages:
    780
    whyareyouwastingyourlifereadingthis.png
    20181222190028_1.jpg
     
    • Like Like x 8
  17. Driv3r1142

    Driv3r1142
    Expand Collapse

    Joined:
    Feb 15, 2015
    Messages:
    1,945
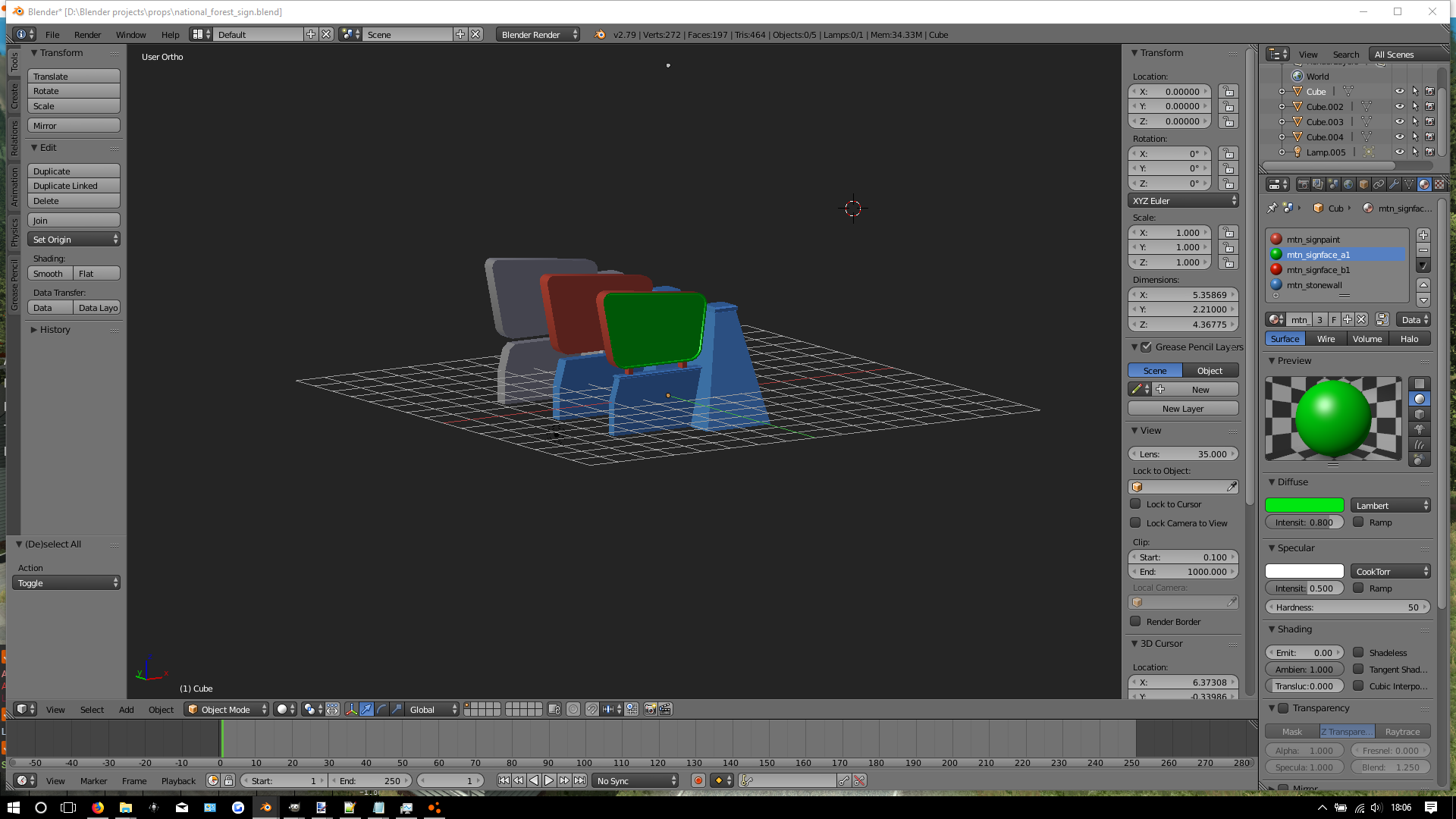
    I promised I would pay tribute to a few notable community members here on the forums in my Mountain Highway map with some notable landmarks, here's the first one;

    screenshot_2019-01-10_19-13-04.png screenshot_2019-01-10_19-13-15.png screenshot_2019-01-10_19-13-59.png screenshot_2019-01-10_19-14-14.png
    @Ouerbacker


    There will be a couple more landmarks like this with important names on them soon :)
    Sign will be scaled down. And yes, the collision mesh works too :)

    screenshot_2019-01-10_19-21-52.png

    I need to sort out the lighting on the sign itself, it isn't cooperating with the main level lighting very well.... Either that, or fix the level lighting, since I'm still not quite happy with it.

    Exploded;

    4324a6036e802a05d7b3afc868fbf003.png
    Front to back we have;

    Primary model

    LoD 1

    Collision mesh

    Making these has been alot less painful than I originally thought... Granted I'm not doing the best job of optimizing, but I shouldn't be spamming a thousand of these signs all over the place, so I should be fine... That also means I should be fine with upping the detail a bit on the primary model.
     
    • Like Like x 10
  18. rottenfitzy

    rottenfitzy
    Expand Collapse

    Joined:
    Mar 7, 2015
    Messages:
    680
    Can I have some sort of mention on a shop? An ETK performance center, perhaps?
    Thanks for considering.
     
  19. Danny Werewolf

    Danny Werewolf
    Expand Collapse

    Joined:
    Mar 31, 2017
    Messages:
    2,287
    Can I have my name written somewhere on the ground in the forest? It should be obvious that's me.

    /s
     
  20. SebastianJDM

    SebastianJDM
    Expand Collapse

    Joined:
    Apr 9, 2017
    Messages:
    856
    i'll take a hairdressing shop
    pfp related
    lol
     
    • Like Like x 3
  1. This site uses cookies to help personalise content, tailor your experience and to keep you logged in if you register.
    By continuing to use this site, you are consenting to our use of cookies.
    Dismiss Notice