WIP BRT 95 Touring

Discussion in 'Land' started by Pandagorra, May 31, 2021.

  1. JUGMBH

    JUGMBH
    Expand Collapse

    Joined:
    Jul 26, 2020
    Messages:
    222
    you should make a custom interior when you got the model done cuz the seat and dash dont really fit the new bus design
     
    • Agree Agree x 4
  2. Pandagorra

    Pandagorra
    Expand Collapse

    Joined:
    Oct 3, 2019
    Messages:
    69
    View attachment 806549 Blender_C__Users_Panda_Documents_ETKTourringmodbeamngafaireblend02_06_202121_55_47.png Blender_C__Users_Panda_Documents_ETKTourringmodbeamngafaireblend02_06_202121_55_55.png Blender_C__Users_Panda_Documents_ETKTourringmodbeamngafaireblend02_06_202121_56_10.png
    yep ! just for sombody can help me for the body and the modeling errors ;) so ! lets back to work !

    so ! m'y work is done for today ! help for the body is note refused ! :> BlenderC__Users_Panda_Documents_ETKTourringmodbeamngafaireblend02_06_202122_34_19.png BlenderC__Users_Panda_Documents_ETKTourringmodbeamngafaireblend02_06_202122_34_34.png BlenderC__Users_Panda_Documents_ETKTourringmodbeamngafaireblend02_06_202122_34_49.png BlenderC__Users_Panda_Documents_ETKTourringmodbeamngafaireblend02_06_202122_35_25.png BlenderC__Users_Panda_Documents_ETKTourringmodbeamngafaireblend02_06_202122_36_02.png
    ^the edite vue and colors
     
    #22 Pandagorra, Jun 2, 2021
    Last edited: Jun 2, 2021
    • Like Like x 4
  3. Sithhy™

    Sithhy™
    Expand Collapse

    Joined:
    Apr 5, 2017
    Messages:
    3,369
    There's many unnecessary edges on the bottom panels; they should be more or less as dense as the ones above them in areas that don't need to have many edges going through them
     
    • Agree Agree x 2
  4. Pandagorra

    Pandagorra
    Expand Collapse

    Joined:
    Oct 3, 2019
    Messages:
    69
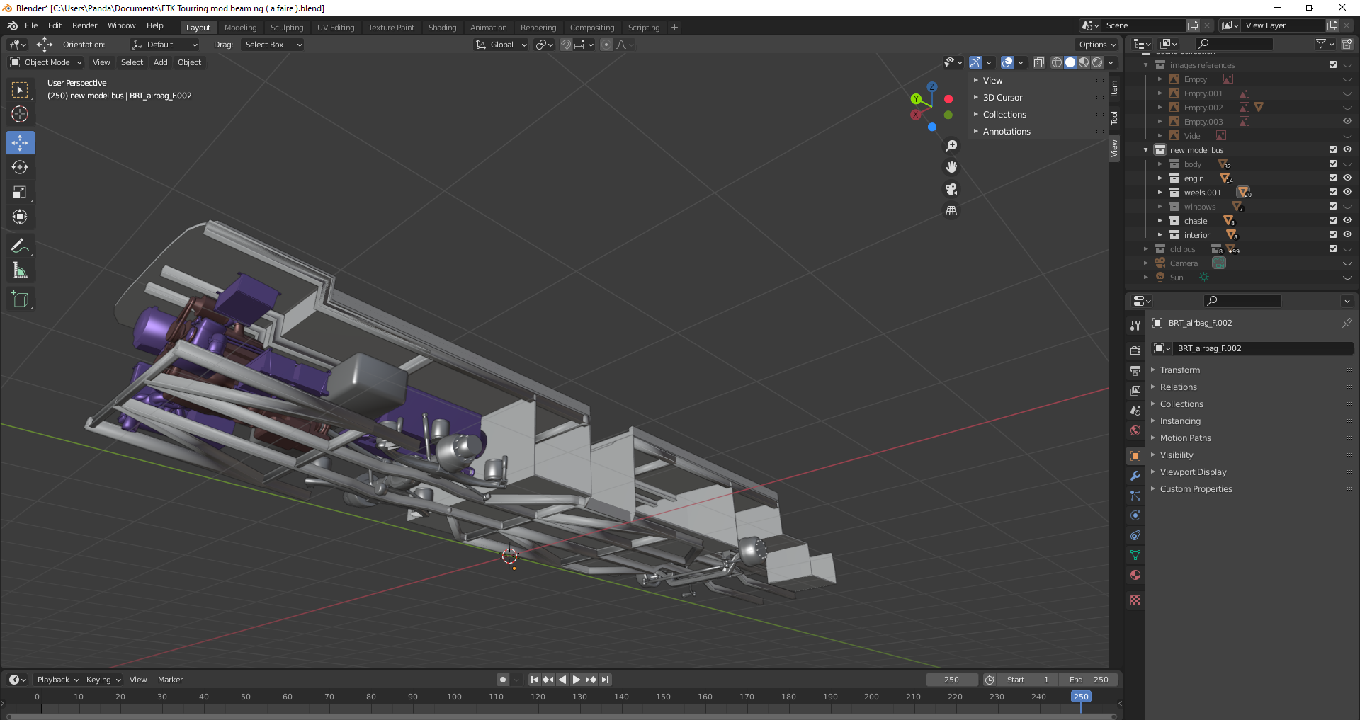
    so ! i rework on the chassie of the bus is not the best quality ever seen but its pretty good for a beginner ! :>

    Blender_C__Users_Panda_Documents_ETKTourringmodbeamngafaireblend28_07_202121_13_16.png Blender_C__Users_Panda_Documents_ETKTourringmodbeamngafaireblend28_07_202121_12_59.png Blender_C__Users_Panda_Documents_ETKTourringmodbeamngafaireblend28_07_202121_12_02.png Blender_C__Users_Panda_Documents_ETKTourringmodbeamngafaireblend28_07_202121_11_44.png

    the old bus is not clean 3d and this is better i think so ! lets go back to work ! :> and i say again sombody like bus and have skills 3d and coding i wante you ! ;)
     
    • Like Like x 4
  5. Pandagorra

    Pandagorra
    Expand Collapse

    Joined:
    Oct 3, 2019
    Messages:
    69
    well ... i workhard today :) and the result is that

    Blender_C__Users_Panda_Documents_ETKTourringmodbeamngafaireblend29_07_202120_20_09.png Blender_C__Users_Panda_Documents_ETKTourringmodbeamngafaireblend29_07_202120_20_53.png Blender_C__Users_Panda_Documents_ETKTourringmodbeamngafaireblend29_07_202120_19_44.png Blender_C__Users_Panda_Documents_ETKTourringmodbeamngafaireblend29_07_202120_16_38.png Blender_C__Users_Panda_Documents_ETKTourringmodbeamngafaireblend29_07_202120_15_01.png Blender_C__Users_Panda_Documents_ETKTourringmodbeamngafaireblend29_07_202120_15_15.png Blender_C__Users_Panda_Documents_ETKTourringmodbeamngafaireblend29_07_202120_16_09.png
     
    • Like Like x 7
  6. Franz027

    Franz027
    Expand Collapse

    Joined:
    May 8, 2020
    Messages:
    4,687
  7. SKB

    SKB
    Expand Collapse

    Joined:
    Apr 22, 2017
    Messages:
    1,959
  8. Tertiary

    Tertiary
    Expand Collapse

    Joined:
    May 17, 2021
    Messages:
    210
    Interior's up next, get ready
     
    • Like Like x 1
  9. Pandagorra

    Pandagorra
    Expand Collapse

    Joined:
    Oct 3, 2019
    Messages:
    69
    so i search someone good on coding to teacht me and help me for my mod beacaus i don't know how it work ,tanks for futur help ! ;)
     
  10. Franz027

    Franz027
    Expand Collapse

    Joined:
    May 8, 2020
    Messages:
    4,687
  11. Pandagorra

    Pandagorra
    Expand Collapse

    Joined:
    Oct 3, 2019
    Messages:
    69
    i fill a tempoaly name ''BRT'' Bus Road Traveling ;)
     
  12. SKB

    SKB
    Expand Collapse

    Joined:
    Apr 22, 2017
    Messages:
    1,959
    Nah, BTR sounds more aggressive
     
  13. a plane guy

    a plane guy
    Expand Collapse

    Joined:
    Mar 14, 2021
    Messages:
    4,389
    Btr is the name of a tank. Its a bus
     
    • Like Like x 1
  14. SKB

    SKB
    Expand Collapse

    Joined:
    Apr 22, 2017
    Messages:
    1,959
    i know. thats why i said it lol
     
  15. a plane guy

    a plane guy
    Expand Collapse

    Joined:
    Mar 14, 2021
    Messages:
    4,389
    In that case it would be this lol
     

    Attached Files:

    • FF39478D-9375-406B-A21B-0093B82889F9.jpeg
    • Agree Agree x 2
  16. Pandagorra

    Pandagorra
    Expand Collapse

    Joined:
    Oct 3, 2019
    Messages:
    69
    ''BTR" is a temporal name so somewone can help me for the jbeam ?
     
  17. a plane guy

    a plane guy
    Expand Collapse

    Joined:
    Mar 14, 2021
    Messages:
    4,389
    Maybe @mehio can help. He offers jbeam help to a lot of people
     
    • Like Like x 1
    • Agree Agree x 1
  18. Tertiary

    Tertiary
    Expand Collapse

    Joined:
    May 17, 2021
    Messages:
    210
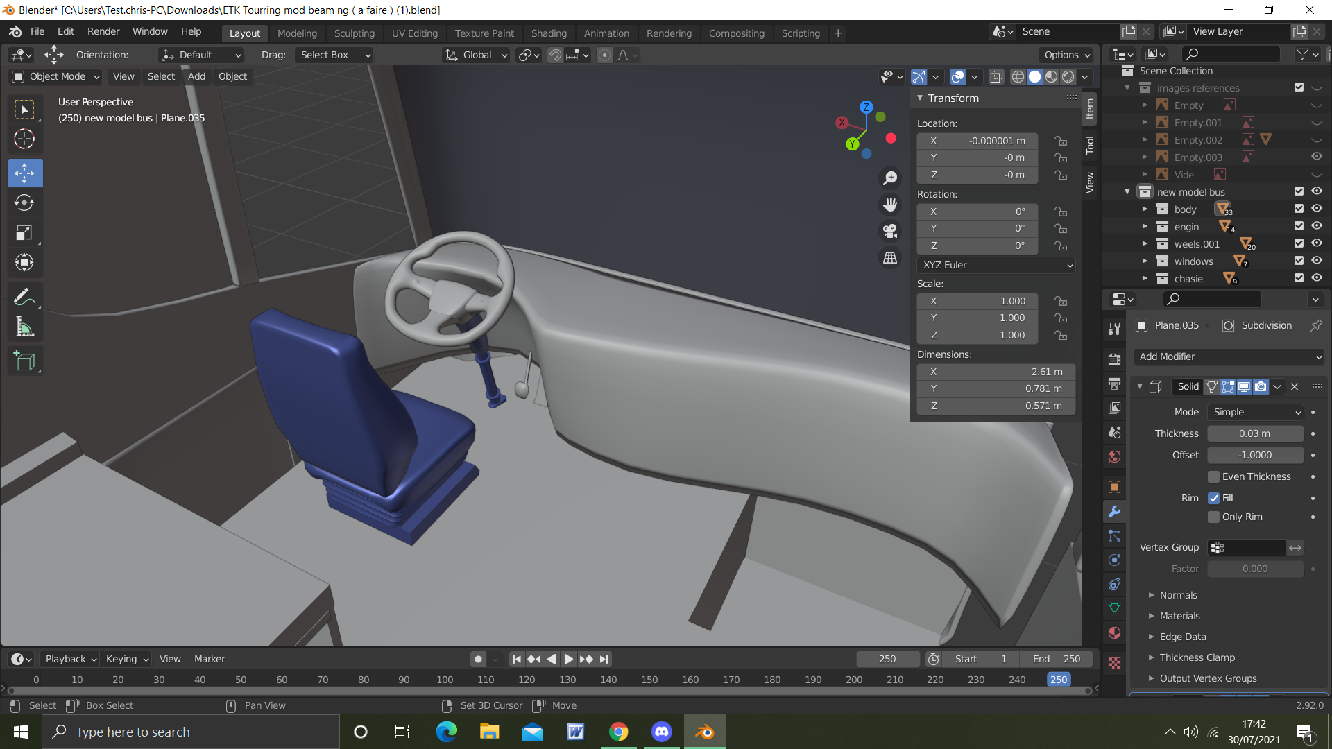
    upload_2021-7-30_17-42-46.png
    Hello world, I've joined onto the project to provide interiors. Here's the tid-bit of work I have done for today.
     
    • Like Like x 5
  19. Pandagorra

    Pandagorra
    Expand Collapse

    Joined:
    Oct 3, 2019
    Messages:
    69
    thanks i will go ask help ;)
     
  20. Franz027

    Franz027
    Expand Collapse

    Joined:
    May 8, 2020
    Messages:
    4,687
    In the case tat you will change name (idk?), could i suggest you a name?
    Like ETK/Jargl B-Series or ETK/Jargl Coach
     
    • Agree Agree x 2
  1. This site uses cookies to help personalise content, tailor your experience and to keep you logged in if you register.
    By continuing to use this site, you are consenting to our use of cookies.
    Dismiss Notice