Cancelled 1999-2006 Honda Insight ZE1

Discussion in 'Content Creation' started by Iro, Mar 18, 2018.

  1. SubaruSTI07™

    SubaruSTI07™
    Expand Collapse

    Joined:
    Sep 26, 2017
    Messages:
    3,713
    he couldnt find any good reference pics
     
    • Agree Agree x 1
  2. Αλατοπίπερο™

    Αλατοπίπερο™
    Expand Collapse

    Joined:
    Aug 31, 2017
    Messages:
    454
    What a... Bizarre reason. Also for example does anyone know why the "Reliant Robin" Thread/Mod got cancelled? It's a real pity
     
  3. 98crownvic

    98crownvic
    Expand Collapse

    Joined:
    Jul 14, 2016
    Messages:
    1,525
    dangit this was looking lit fam
     
    • Agree Agree x 1
  4. Αλατοπίπερο™

    Αλατοπίπερο™
    Expand Collapse

    Joined:
    Aug 31, 2017
    Messages:
    454

    The Honda or the Robin? Both looked A M A Z I N G but to which are you referring?
     
  5. 98crownvic

    98crownvic
    Expand Collapse

    Joined:
    Jul 14, 2016
    Messages:
    1,525
    I haven’t seen the robin yet but this wouldve been cool. Too bad there isn’t an insight owner floating around the forums to provide pics.
     
    • Agree Agree x 2
  6. Αλατοπίπερο™

    Αλατοπίπερο™
    Expand Collapse

    Joined:
    Aug 31, 2017
    Messages:
    454
    yOU HaVEn’T seeN tHe RoBIn YEt??
     
  7. 98crownvic

    98crownvic
    Expand Collapse

    Joined:
    Jul 14, 2016
    Messages:
    1,525
    hecc that was lookin lit fam too
     
  8. Αλατοπίπερο™

    Αλατοπίπερο™
    Expand Collapse

    Joined:
    Aug 31, 2017
    Messages:
    454

    This was looking even more LIT FAM
     
  9. 98crownvic

    98crownvic
    Expand Collapse

    Joined:
    Jul 14, 2016
    Messages:
    1,525
    it was cool cool and very dabworthy

    I’m gonna get beaned for making a bunch of crappy posts using dead memes and jacksfilms references.
    I bid you all farewell, because I know this stuff isn’t welcome or appreciated.
     
    #69 98crownvic, Jul 28, 2018
    Last edited: Jul 28, 2018
    • Informative Informative x 1
  10. Αλατοπίπερο™

    Αλατοπίπερο™
    Expand Collapse

    Joined:
    Aug 31, 2017
    Messages:
    454
    Probably the thing that annoyes me the most is that @ItaliAsian left us without a single clue as to why he cancelled it and that by the pictures provided, the car looked 100% complete.

    So he abandoned it 0.00001% away from completion/perfection
     
  11. Kingcreeper

    Kingcreeper
    Expand Collapse

    Joined:
    Jun 14, 2017
    Messages:
    435
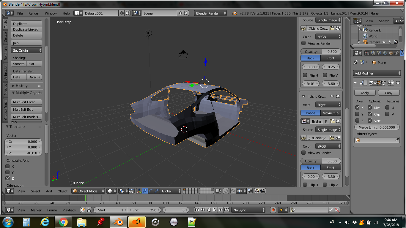
    I guess this is the point I announce my Honda Insight mod I made awhile back
    Here are the pics,so don't give up hope yet.
    upload_2018-7-28_9-44-51.png
    upload_2018-7-28_9-45-1.png
     
    • Like Like x 1
  12. 98crownvic

    98crownvic
    Expand Collapse

    Joined:
    Jul 14, 2016
    Messages:
    1,525
    Yeah, that’s a little weird.
    Oh goody!
     
  13. Αλατοπίπερο™

    Αλατοπίπερο™
    Expand Collapse

    Joined:
    Aug 31, 2017
    Messages:
    454

    Now that I mentioned it.. Anybody who is skilled enough care to make a Robin mod? :p
     
  1. This site uses cookies to help personalise content, tailor your experience and to keep you logged in if you register.
    By continuing to use this site, you are consenting to our use of cookies.
    Dismiss Notice